服务热线
想做一块全天候、完全无线、几乎“零待机功耗”的天气看板?这个项目把关键路径走通了:ESP32-S3 + 三色电子墨水屏 + 太阳能采能 + 硬件定时上电。目标形态是——贴在窗边,白天靠阳光给电池充电,定时联网取天气,刷新电子墨水后完全断电,安静等下一个唤醒周期。
项目亮点
真·低功耗:用 TPL5110 做“硬件定时电源开关”,刷新完成后由 MCU 拉 DONE 脚断电,待机泄漏接近零;不是单靠深睡。
贴窗即用:小尺寸单晶硅太阳能片 + 采能管理,室内漫反射下也能起充。
“断电保持”天然适配:电子墨水屏刷新后无需供电,图像自然保持。
固件来源清晰:基于成熟气象站代码适配,填好 OpenWeatherMap 凭据即可运行。
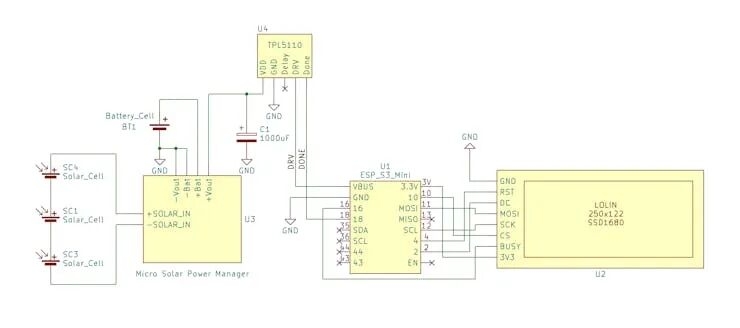
工作原理(Power & Wake 策略)
采能与储能:太阳能板 → 采能管理(如 SPV1050)→ LiPo 充电。
定时上电:TPL5110 周期性闭合电源,整机上电;ESP32-S3 快速联网取数。
一次性任务:渲染当前天气/预报、温度体感、湿度、风力等到 2.13" 三色墨水屏。
任务即断电:MCU 拉 DONE → TPL5110 断电 → 进入“硬断电待机”。
实测要点:Wi-Fi 上电冲击大,电池端并 1000 µF 电解电容可显著改善瞬态掉压导致的“断电回跳”问题。
主要硬件
ESP32-S3 Mini(主控)
2.13" 三色电子墨水屏(SSD1680 系)
三片小型单晶硅太阳能电池
SPV1050(太阳能采能/充电管理)
TPL5110(超低功耗硬件定时器/电源开关)
3.7 V 500 mAh LiPo 电池
TPS73733 低压差 LDO(替换板载 LDO)
1000 µF/10 V 电解电容
三段式 3D 打印外壳
低功耗“外科手术”
拆掉板载 RGB LED:消除常亮/漏电。
替换板载 LDO → TPS73733:降低压差与静态电流,扩大可用电量区间。
加粗供电走线:VBUS/+3V3 改粗,抬升上电瞬态稳定性。
连接与装配
电源链路:太阳能板 → SPV1050 → 电池 → TPL5110 →(系统电源)→ ESP32-S3 & 墨水屏。
DONE/DRIVE:MCU 通过 DONE 通知 TPL5110 断电;定时到达由 DRIVE 重新上电。
外壳与走线:先打印外壳做“线长拟合”,再裁线/端子化(JST-XH 建议),减少返工。



固件与数据
数据源:OpenWeatherMap(需自备 API Key)。
配置要点:在凭据头文件填入 API Key 与城市(或经纬度),设定刷新周期(与当地采光匹配)。
UI 内容:当前天气图标、温度/体感温度、湿度、风力、未来若干小时/天的简版预报。
开源代码库:https://github.com/rsappia/Solar_E-Ink_Weather_Station
工程师避坑清单
别只靠深睡:μA 级也会把电池慢慢拖空;硬断电是关键。
抗冲击:Wi-Fi 上电电流峰值用大电容缓冲;必要时评估 MOSFET SOA。
室内光预期:漫反射环境下刷新频率要降;优先保证“必刷信息”完整。
机械细节:屏幕压框与支撑柱留出热胀冷缩余量,防止长时间翘角。
时间基准:若断电周期过长,建议在上电后先校时(NTP/本地 RTC)再刷新。
把“超低功耗”沉淀成可复用的工程积木
这不是“屏 + 单片机 + 电池”的拼装,而是一套可迁移的范式:采能管理 → 定时上电 → 任务即断电 → 电子墨水保持。跑通一次,你就得到一块能直接移植到离线告示牌、门口提示屏、环境仪表盘的低功耗积木。接下来,把刷新节奏、数据排版和 PCB 集成做成你的版本,让窗边的阳光,持续为它“供电”。
注:以上内容经AI总结生成,欢迎点击“阅读原文”自己复刻。
免责声明:本文采摘自“电子森林”公众号,本文仅代表作者本人观点,不代表萨科微及行业观点,只为转载与分享,支持保护知识产权,转载请注明原出处及作者,如有侵权请联系我们删除。









粤公网安备44030002007346号